Herbalist ​​​​​​​
UX/UI, Identity & Branding

Adobe XD, Illustrator, Photoshop
During the COVID-19 pandemic, people were doing their part to help reduce the spread of the virus by quarantining at home. This meant that people started to catch up or start new hobbies as time seemed to slow down. The resolution for my Major Project is centred around the idea of sustainably producing homegrown teas during quarantine to consume time. 

From my research, I identified that usually, users do not have the time to grow and tend their own produce due to their busy schedule. I was equally interested if people were open to living more sustainably by growing herbal teas in the comfort of their own homes. Combining these ideas together, I designed a delivery service that allows users to customise their 'grow-it-yourself' kits and track their tea growing progress on the Herbalist app.

Research 
I conducted a qualitative survey to identify my target users and their needs. I used Google Forms to create and share this survey to nine people in total. Here are some of their responses: 



To further strengthen my research, I asked a Reddit forum about any hobbies they've started or returned to during the quarantine. I found that a lot of users seem to not mind the quarantine as long as they are kept busy doing activities they enjoy.





Here are some of initial ideas I produced when thinking about the end product. Based on primary research, I came up with the idea to educate users about the importance of sustainable growing in urban environments. The questions I was asking myself was 'is it possible for people to grow and harvest their own tea at home?' and 'what kind of information will they require?'.



Analysis
With the help of both primary and secondary research, I created an empathy map showcasing what kind of users I am exactly targeting. Doing this made it clear what scenarios these users could be facing and helped me understand what I need to keep in mind before progressing further.


Using the survey results and the empathy map, I created a persona that reflects the needs of my target users. 


Creating a user journey map made me understand the user's priorities from their point of view and shed light on how the user will use the end product. 


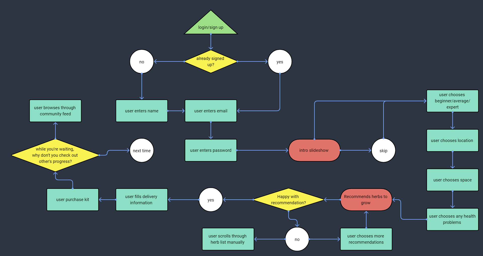
Ideation
Prototype



User interface
The name 'Herbalist' is used to describe someone who uses plants for healing. I chose to name this service 'Herbalist' because it represents the users who will grow and use their homegrown herbs to make natural, healthy teas. 
The logo consists of the logotype, a mark and a strapline. The logotype is fusion of sharp and smooth melted lettering signifying the fluidity of the brand. The most popular herb is mint so I used this symbolism as the logomark so it can be easily recognisable. The strapline 'grow and harvest your own cuppa' is a fun phrase which may resonate with British people as 'cuppa' is a British slang for 'cup of tea'. 
The most important user interface details are the colours. I took inspiration from Andy Warhol's heavily pigmentated works to make the app come to life. I used thick black outlines to make the colours stand out reflecting the excitement of the Herbalist app.
Back to Top